人类遗传资源申报辅导解决方案

返回

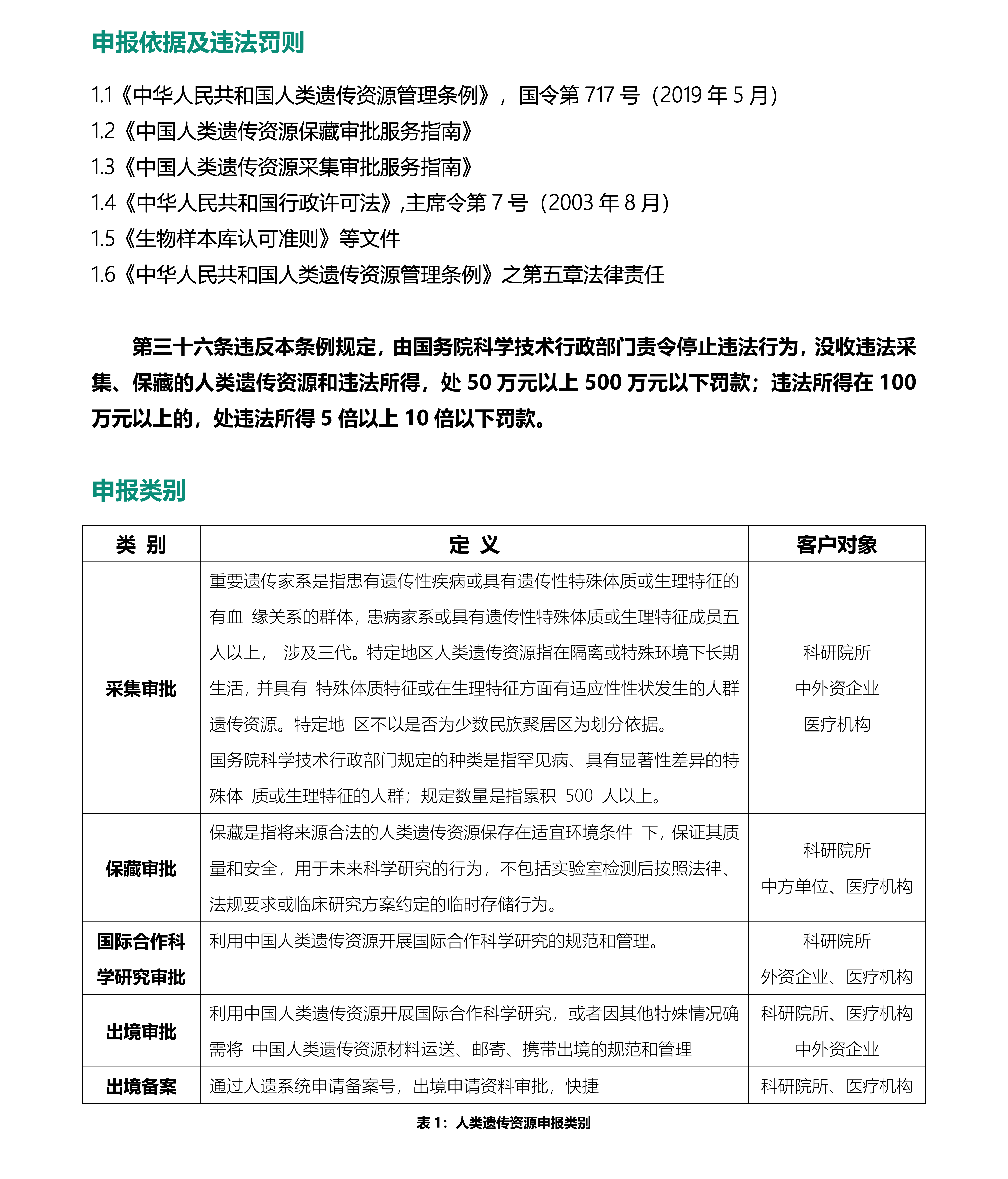
在当今医学科学研究中,许多重大疾病的早期诊断、个性化治疗、预防和预后评估等都可以借助对生物样本库中所保存的相关人类遗传资源来分析判断。根据《中华人民共和国人类遗传资源管理条例》相关条文规定,人类遗传资源包括人类遗传资源材料和人类遗传资源信息。人类遗传资源材料是指含有人体基因组、基因等遗传物质的器官、组织、细胞等遗传材料。人类遗传资源信息是指利用人类遗传资源材料产生的数据等信息资料。保藏人类遗传材料,必须依法通过国务院科学技术行政部门审批。所以行政单位在保藏人类遗传资源时,应当依法合规的办理行政审批。




一键提交商品需求,快速获取方案报价

了解服务内容
  • *采购需求:

  • *您想了解(多选):

  • *联系人:

  • *手机号码:

  • *单位名称:

  • 提交

    去提交详细需求,匹配更精准